de Ambachtsschool Roosendaal

de Ambachtsschool Roosendaal

Van leerlingen naar bewoners: de Ambachtsschool gaat back to school!

Na het succes van het transformeren van de ambachtsschool (LTS) in Dordrecht hebben de partijen de handschoen weer opgepakt om een volgende technische school een nieuwe bestemming te geven.

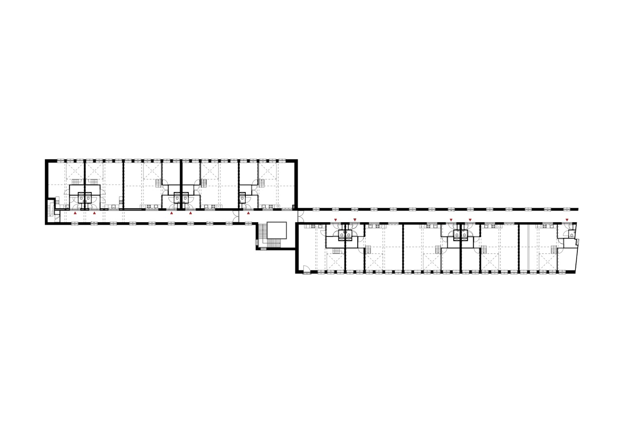
De Ambachtsschool is een bijzonder herontwikkelingsproject, waarbij de oorspronkelijke RK Nijverheidsschool St. Joseph aan de Laan van Henegouwen is getransformeerd tot eigentijds woongebouw. De klaslokalen van het als ‘RK Nijverheidsschool St. Joseph’ opgerichte schoolgebouw, waar meer dan 60 jaar lessen gevolgd zijn, zijn getransformeerd tot appartementen en maisonnettes.

In 2016 volgde de laatste lichting leerlingen onderwijs in het karakteristieke schoolgebouw. In de zomer van dat jaar kwam het gebouw leeg te staan en werden de eerste voorbereidingen getroffen voor zijn nieuwe bestemming als woongebouw. Deze transformatie is voor Roosendaalse begrippen zeer ongebruikelijk – en daarom zeer uniek. Zodoende schrijft de Ambachtsschool, ruim zestig jaar na zijn oprichting, opnieuw geschiedenis.

In januari 2018 is de bouw gestart met de bouwvoorbereiding van fase 1, dit betreft de transformatie, bestaande uit:
8 appartementen, 4 eengezinswoningen, 10 maisonnettes en 2 penthouses.

In de periode van april t/m juli 2019 zijn alle woningen opgeleverd. De woningen zijn ruim opgezet en hebben een privé buitenruimte in de vorm van een tuin of dakterras. De maisonnettes en penthouses zijn bereikbaar via een lift. Rond het woongebouw is het heerlijk toeven in de buitenruimte. Wat deze woningen extra aantrekkelijk maakt, is hun ligging. Tussen snelweg en station, maar ook tussen park en binnenstad.
(tekst: BVR groep)

Projectgegevens

Ontwerpteam

B. Dekker en T. Rijvers

Opdrachtgever

BVR VastgoedOntwikkeling B.V.

Aannemer

BVR Roosendaal

Constructeur

Ingenieursbureau Maters en de Koning

Andere adviseurs

Bouwfysica: KVMC

Fotograaf

diversen

Oplevering

2019

Overige projecten

Gezondheidscentrum Tijd voor zorg
Kunstkerk
Restaurant De Witt
Swindonk
Villa Visserstuin
Avedko
Gezondheidscentrum Tijd voor zorg
Kunstkerk
Restaurant De Witt
Swindonk
Villa Visserstuin
Avedko